涪陵人速看!2023年示范健康家庭和示范无烟家庭开始申报啦~
2023-09-01 18:00:00 来源:文明涪陵
建设目标
全区命名示范健康家庭30户。
全区命名示范无烟家庭50户。
评比标准
区妇联、区卫生健康委、区创建全国健康城市领导小组办公室将对照《重庆市健康家庭评分细则》《无烟家庭的概念和基本要求》对申报家庭进行逐一评审,择优通报命名。
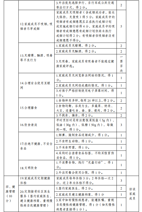
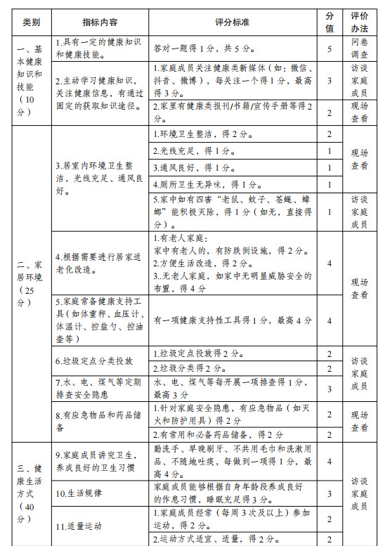
重庆市健康家庭评分细则



▲得分80分及以上的家庭可申报示范健康家庭
无烟家庭的概念和基本要求
一、无烟家庭的概念
本通知所称无烟家庭是指任何人在家中任何时间、任何室内场所都做到不吸烟,包括卧室、客厅、书房、餐厅、厨房、卫生间、私家车等场所的室内环境。
二、无烟家庭的基本要求
1.家中任何室内场所无吸烟现象。
2.家中无烟具(烟缸、卷烟和电子烟等)。
3.家庭成员劝导家人或来访客人中的吸烟者不吸烟,支持其戒烟。
4.家庭成员不敬烟、不劝烟,礼尚往来不送烟。
5.家庭成员学习、了解烟草危害知识,积极参加控烟宣传活动。
6.鼓励家庭成员积极参与控烟社会共治,参与控烟志愿服务工作。
报名程序
报名材料包括:示范健康家庭需提交《涪陵区示范健康家庭推荐表》,3张家庭践行健康生活方式的照片(照片大小不低于3M,其中必须有一张全家福);示范无烟家庭需提交《涪陵区示范无烟家庭推荐表》,一张全家福(照片大小不低于3M)。请有意参加的家庭于9月15日之前将相关材料报送至指定邮箱。
联系人:陈老师;联系电话:72883395。
电子邮箱:flflegb@163.com。

扫描或识别上方二维码
获取《涪陵区示范健康家庭推荐表》

扫描或识别上方二维码
获取《涪陵区示范无烟家庭推荐表》
赶快来扫码报名参加吧
